您當前的位置:
首頁
>
技術文章
>
電路接地與供電模塊原理解析(二)
電路接地與供電模塊原理解析(二)
來源:北京康高特儀器設備有限公司
發布時間:2016-11-10 16:43:02
作者:
瀏覽次數:2870次
分類:技術文章
作為*后一個案例,這里介紹一個假設的具有機械約束的*終系統。在這樣的系統中,用戶界面和整體尺寸會給設計帶來一些限制。

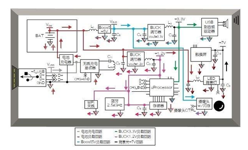
圖3 典型的移動平板電腦應用模塊和布局
圖3中的每個電源都被顏色編碼以便區分,圖中*重要的部分是彩色標識的GND返回電流。因為多個電源是串聯的,導致每個*終負載和GND電流被迫以它們被加電時相同的順序去完成返回路徑。例如,電池為BUCK1.2V調節器加電,該調節器為微處理器供電。因此,流經微處理器的電流在返回到電池之前,將直接返回到BUCK1.2V調節器器GND端。如果未能預見到全部的電流回路和電流路徑完成的次序,*可能導致電路運行不穩定,或者沒有足夠的 GND電流返回,原因是這些問題沒有在電路布局中適當地考慮到并加以控制。
值得注意的是,上述所列出的各例中都假設采用一個單一的GND,并且被畫在一個銅平面上,該平面在一個PCB層中為連續和不間斷的。此接地平面由電路中所有的模塊共享,而不是隔分GND平面,或把它分離為多個子部分,之后使用組件來連接GND平面及控制電流路徑。特意的模塊布局已經開始得到實施,因為這種方法使用自然的電流流動可以使電路屏蔽免受不需要的GND反彈影響。任何承載電流或電壓(正電位)的線路必須要有一個返回路徑,而返回路徑應盡可能地接近正電位形式的信號,并且會被分配到源信號/電源軌下方的GND平面上。
在理解了電流的流動和*小化電流環路的概念后可以得到一個明顯的結論,單點接地方法是PCB設計的理想和*方法,因為它顯著減少了元件數量,電路板層數和潛在的輻射:每段線路和模塊應該在PCB板上具有盡可能短的返回路徑。按照此指導原則,系統設計人員只需要從正確的走線寬度、組件和模塊的智能布局等角度來控制PCB設計。他沒有必要去檢查每一段線路,或搭建多個實驗板以獲得正確的電源、信號和GND方案。單一、不間斷的GND平面層帶來的另外一個優點是該平面的連續性允許產生的熱量均勻地散布在整個PCB表面,從而實現較低的工作溫度。
用于驅動任何電路的任何信號(或電源),必須有適當的路徑返回到源頭。電路設計人員必須考慮源和接地方案以正確地實現*終的系統方案。在實施階段考慮負載和負載類型是至關重要的,這樣可以使那些引起電壓反彈的電流路徑得到控制。在GND噪聲不影響PCB性能的區域,布局和定位那些電流通路是實現有效和高效電路設計的關鍵。
相關產品